|
IBR-DTNSuite
0.12
|
Classes | |
| class | AdministrativeBlock |
| class | AgeBlock |
| class | Block |
| class | Bundle |
| class | BundleBuilder |
| class | BundleFragment |
| class | BundleID |
| class | BundleList |
| class | BundleMerger |
| class | BundleSet |
| class | BundleSetImpl |
| class | BundleString |
| class | CompressedPayloadBlock |
| class | CustodySignalBlock |
| class | Dictionary |
| class | DTNTime |
| class | EID |
| class | ExtensionBlock |
| class | MemoryBundleSet |
| class | MetaBundle |
| class | Bitset |
| class | PayloadBlock |
| class | PrimaryBlock |
| class | SchedulingBlock |
| class | ScopeControlHopLimitBlock |
| class | ValueOutOfRangeException |
| class | SDNV |
| class | Serializer |
| class | Deserializer |
| class | Validator |
| class | AcceptValidator |
| class | DefaultSerializer |
| class | DefaultDeserializer |
| class | SeparateSerializer |
| class | SeparateDeserializer |
| class | StatusReportBlock |
| class | StreamBlock |
| class | TrackingBlock |
Typedefs | |
| typedef size_t | Length |
| typedef size_t | Size |
| typedef size_t | Timeout |
| typedef unsigned char | block_t |
| typedef dtn::data::SDNV< Size > | Number |
| typedef dtn::data::SDNV< float > | Float |
| typedef dtn::data::SDNV< int > | Integer |
| typedef dtn::data::SDNV< Size > | Timestamp |
Functions | |
| std::ostream & | operator<< (std::ostream &stream, const BundleID &obj) |
| std::istream & | operator>> (std::istream &stream, BundleID &obj) |
| BundleMerger::Container & | operator<< (BundleMerger::Container &c, const dtn::data::Bundle &obj) |
| std::ostream & | operator<< (std::ostream &stream, const BundleSet &obj) |
| std::istream & | operator>> (std::istream &stream, BundleSet &obj) |
| std::ostream & | operator<< (std::ostream &stream, const BundleString &bstring) |
| std::istream & | operator>> (std::istream &stream, BundleString &bstring) |
| std::ostream & | operator<< (std::ostream &stream, const dtn::data::Dictionary &obj) |
| std::istream & | operator>> (std::istream &stream, dtn::data::Dictionary &obj) |
| std::ostream & | operator<< (std::ostream &stream, const dtn::data::DTNTime &obj) |
| std::istream & | operator>> (std::istream &stream, dtn::data::DTNTime &obj) |
| uint16_t | bswap16 (uint16_t x) |
| uint32_t | bswap32 (uint32_t x) |
| uint64_t | bswap64 (uint64_t x) |
| std::ostream & | operator<< (std::ostream &stream, const TrackingBlock::TrackingEntry &entry) |
| std::istream & | operator>> (std::istream &stream, TrackingBlock::TrackingEntry &entry) |
| typedef unsigned char dtn::data::block_t |
| typedef dtn::data::SDNV<float> dtn::data::Float |
| typedef dtn::data::SDNV<int> dtn::data::Integer |
| typedef size_t dtn::data::Length |
| typedef dtn::data::SDNV<Size> dtn::data::Number |
| typedef size_t dtn::data::Size |
| typedef size_t dtn::data::Timeout |
| typedef dtn::data::SDNV<Size> dtn::data::Timestamp |
| uint16_t dtn::data::bswap16 | ( | uint16_t | x) |
Definition at line 29 of file Endianess.cpp.
| uint32_t dtn::data::bswap32 | ( | uint32_t | x) |
Definition at line 36 of file Endianess.cpp.
| uint64_t dtn::data::bswap64 | ( | uint64_t | x) |
Definition at line 45 of file Endianess.cpp.
| std::ostream& dtn::data::operator<< | ( | std::ostream & | stream, |
| const BundleString & | bstring | ||
| ) |
Definition at line 50 of file BundleString.cpp.
| std::ostream& dtn::data::operator<< | ( | std::ostream & | stream, |
| const dtn::data::DTNTime & | obj | ||
| ) |
Definition at line 73 of file DTNTime.cpp.
| BundleMerger::Container& dtn::data::operator<< | ( | BundleMerger::Container & | c, |
| const dtn::data::Bundle & | obj | ||
| ) |
Definition at line 78 of file BundleMerger.cpp.
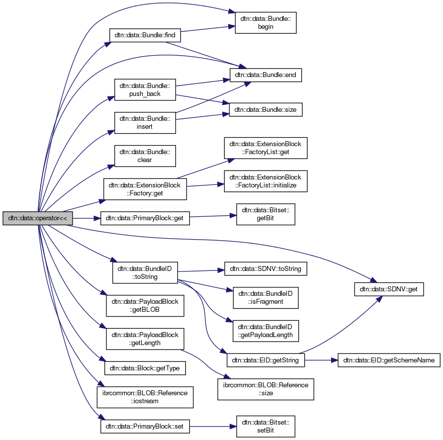
References dtn::data::PrimaryBlock::appdatalength, dtn::data::Bundle::begin(), dtn::data::PayloadBlock::BLOCK_TYPE, dtn::data::Bundle::clear(), dtn::data::Bundle::end(), dtn::data::Bundle::find(), dtn::data::PrimaryBlock::FRAGMENT, dtn::data::BundleID::fragmentoffset, dtn::data::ExtensionBlock::Factory::get(), dtn::data::PrimaryBlock::get(), dtn::data::SDNV< E >::get(), dtn::data::PayloadBlock::getBLOB(), dtn::data::PayloadBlock::getLength(), dtn::data::Block::getType(), IBRCOMMON_LOGGER_DEBUG_TAG, IBRCOMMON_LOGGER_ENDL, dtn::data::Bundle::insert(), ibrcommon::BLOB::Reference::iostream(), dtn::data::Bundle::push_back(), dtn::data::BundleID::sequencenumber, dtn::data::PrimaryBlock::set(), dtn::data::BundleID::source, dtn::data::BundleID::timestamp, and dtn::data::BundleID::toString().

| std::ostream& dtn::data::operator<< | ( | std::ostream & | stream, |
| const TrackingBlock::TrackingEntry & | entry | ||
| ) |
Definition at line 146 of file TrackingBlock.cpp.
References dtn::data::TrackingBlock::TrackingEntry::endpoint, dtn::data::TrackingBlock::TrackingEntry::flags, dtn::data::TrackingBlock::TrackingEntry::getFlag(), dtn::data::EID::getString(), dtn::data::TrackingBlock::TrackingEntry::timestamp, and dtn::data::TrackingBlock::TrackingEntry::TIMESTAMP_PRESENT.

| std::ostream& dtn::data::operator<< | ( | std::ostream & | stream, |
| const BundleSet & | obj | ||
| ) |
Definition at line 150 of file BundleSet.cpp.
References dtn::data::BundleSet::serialize().

| std::ostream& dtn::data::operator<< | ( | std::ostream & | stream, |
| const dtn::data::Dictionary & | obj | ||
| ) |
Definition at line 185 of file Dictionary.cpp.
References dtn::data::Dictionary::getSize().

| std::ostream& dtn::data::operator<< | ( | std::ostream & | stream, |
| const BundleID & | obj | ||
| ) |
Definition at line 206 of file BundleID.cpp.
References dtn::data::BundleID::fragmentoffset, dtn::data::BundleID::getPayloadLength(), dtn::data::EID::getString(), dtn::data::BundleID::isFragment(), dtn::data::BundleID::sequencenumber, dtn::data::BundleID::source, and dtn::data::BundleID::timestamp.

| std::istream& dtn::data::operator>> | ( | std::istream & | stream, |
| BundleString & | bstring | ||
| ) |
Definition at line 58 of file BundleString.cpp.
References dtn::data::SDNV< E >::get().

| std::istream& dtn::data::operator>> | ( | std::istream & | stream, |
| dtn::data::DTNTime & | obj | ||
| ) |
Definition at line 79 of file DTNTime.cpp.
| std::istream& dtn::data::operator>> | ( | std::istream & | stream, |
| BundleSet & | obj | ||
| ) |
Definition at line 155 of file BundleSet.cpp.
References dtn::data::BundleSet::deserialize().

| std::istream& dtn::data::operator>> | ( | std::istream & | stream, |
| TrackingBlock::TrackingEntry & | entry | ||
| ) |
Definition at line 159 of file TrackingBlock.cpp.
References dtn::data::TrackingBlock::TrackingEntry::endpoint, dtn::data::TrackingBlock::TrackingEntry::flags, dtn::data::TrackingBlock::TrackingEntry::getFlag(), dtn::data::TrackingBlock::TrackingEntry::timestamp, and dtn::data::TrackingBlock::TrackingEntry::TIMESTAMP_PRESENT.

| std::istream& dtn::data::operator>> | ( | std::istream & | stream, |
| dtn::data::Dictionary & | obj | ||
| ) |
Definition at line 194 of file Dictionary.cpp.
| std::istream& dtn::data::operator>> | ( | std::istream & | stream, |
| BundleID & | obj | ||
| ) |
Definition at line 225 of file BundleID.cpp.
References dtn::data::BundleID::fragmentoffset, dtn::data::SDNV< E >::get(), dtn::data::BundleID::sequencenumber, dtn::data::BundleID::setFragment(), dtn::data::BundleID::setPayloadLength(), dtn::data::BundleID::source, and dtn::data::BundleID::timestamp.
