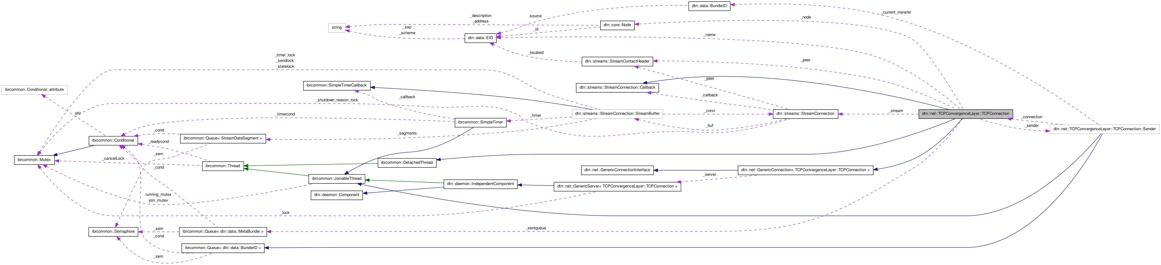
#include <TCPConvergenceLayer.h>
Inherits GenericConnection< TCPConvergenceLayer::TCPConnection >, dtn::streams::StreamConnection::Callback, and ibrcommon::DetachedThread.

Definition at line 48 of file TCPConvergenceLayer.h.
| dtn::net::TCPConvergenceLayer::TCPConnection::TCPConnection | ( | GenericServer< TCPConnection > & | tcpsrv, | |
| ibrcommon::tcpstream * | stream, | |||
| const dtn::data::EID & | name, | |||
| const size_t | timeout = 10 | |||
| ) |
Definition at line 34 of file TCPConnection.cpp.
References ibrcommon::tcpstream::enableKeepalive(), ibrcommon::tcpstream::enableLinger(), ibrcommon::tcpstream::enableNoDelay(), dtn::daemon::Configuration::getInstance(), and dtn::core::Node::setProtocol().

| dtn::net::TCPConvergenceLayer::TCPConnection::~TCPConnection | ( | ) | [virtual] |
Definition at line 51 of file TCPConnection.cpp.
| void dtn::net::TCPConvergenceLayer::TCPConnection::clearQueue | ( | ) | [protected] |
Definition at line 401 of file TCPConnection.cpp.
References dtn::core::Node::getURI(), dtn::net::TransferAbortedEvent::raise(), and dtn::net::TransferAbortedEvent::REASON_CONNECTION_DOWN.
Referenced by finally().

| void dtn::net::TCPConvergenceLayer::TCPConnection::eventBundleAck | ( | size_t | ack | ) | [virtual] |
Definition at line 156 of file TCPConnection.cpp.
| void dtn::net::TCPConvergenceLayer::TCPConnection::eventBundleForwarded | ( | ) | [virtual] |
Definition at line 137 of file TCPConnection.cpp.
References dtn::core::BUNDLE_FORWARDED, ibrcommon::Queue< T >::getnpop(), dtn::core::Node::getURI(), IBRCOMMON_LOGGER, dtn::core::BundleEvent::raise(), and dtn::net::TransferCompletedEvent::raise().

| void dtn::net::TCPConvergenceLayer::TCPConnection::eventBundleRefused | ( | ) | [virtual] |
Definition at line 120 of file TCPConnection.cpp.
References ibrcommon::Queue< T >::getnpop(), dtn::core::Node::getURI(), IBRCOMMON_LOGGER, dtn::net::TransferAbortedEvent::raise(), and dtn::net::TransferAbortedEvent::REASON_REFUSED.

| void dtn::net::TCPConvergenceLayer::TCPConnection::eventConnectionDown | ( | ) | [virtual] |
Definition at line 102 of file TCPConnection.cpp.
References dtn::streams::StreamContactHeader::_localeid, dtn::net::ConnectionEvent::CONNECTION_DOWN, IBRCOMMON_LOGGER_DEBUG, dtn::net::ConnectionEvent::raise(), and ibrcommon::Exception::what().

| void dtn::net::TCPConvergenceLayer::TCPConnection::eventConnectionUp | ( | const StreamContactHeader & | header | ) | [virtual] |
Definition at line 92 of file TCPConnection.cpp.
References dtn::streams::StreamContactHeader::_keepalive, dtn::streams::StreamContactHeader::_localeid, dtn::net::ConnectionEvent::CONNECTION_UP, dtn::data::EID::getString(), dtn::net::ConnectionEvent::raise(), and dtn::core::Node::setURI().

| void dtn::net::TCPConvergenceLayer::TCPConnection::eventError | ( | ) | [virtual] |
Definition at line 88 of file TCPConnection.cpp.
| void dtn::net::TCPConvergenceLayer::TCPConnection::eventShutdown | ( | StreamConnection::ConnectionShutdownCases | csc | ) | [virtual] |
callback methods for tcpstream
Definition at line 75 of file TCPConnection.cpp.
| void dtn::net::TCPConvergenceLayer::TCPConnection::eventTimeout | ( | ) | [virtual] |
Definition at line 79 of file TCPConnection.cpp.
References dtn::net::ConnectionEvent::CONNECTION_TIMEOUT, dtn::net::ConnectionEvent::raise(), and ibrcommon::DetachedThread::stop().

| void dtn::net::TCPConvergenceLayer::TCPConnection::finally | ( | void | ) | [protected, virtual] |
Reimplemented from ibrcommon::Thread.
Definition at line 184 of file TCPConnection.cpp.
References dtn::net::GenericConnection< TCPConvergenceLayer::TCPConnection >::_server, clearQueue(), IBRCOMMON_LOGGER_DEBUG, dtn::net::GenericServer< T >::mutex(), and dtn::net::GenericServer< T >::remove().

| dtn::core::Node::Protocol dtn::net::TCPConvergenceLayer::TCPConnection::getDiscoveryProtocol | ( | ) | const |
| const StreamContactHeader dtn::net::TCPConvergenceLayer::TCPConnection::getHeader | ( | ) | const |
| const dtn::core::Node & dtn::net::TCPConvergenceLayer::TCPConnection::getNode | ( | ) | const |
Get the associated Node object
Definition at line 65 of file TCPConnection.cpp.
Referenced by dtn::net::TCPConvergenceLayer::Server::accept(), and dtn::net::TCPConvergenceLayer::Server::connectionUp().
| void dtn::net::TCPConvergenceLayer::TCPConnection::initialize | ( | ) | [virtual] |
This method is called by the GenericServer thread after accept()
Definition at line 161 of file TCPConnection.cpp.
References IBRCOMMON_LOGGER, ibrcommon::DetachedThread::start(), and ibrcommon::Exception::what().

| void dtn::net::TCPConvergenceLayer::TCPConnection::keepalive | ( | ) | [protected] |
Definition at line 428 of file TCPConnection.cpp.
References dtn::streams::StreamConnection::keepalive().

| void dtn::net::TCPConvergenceLayer::TCPConnection::queue | ( | const dtn::data::BundleID & | bundle | ) |
queue a bundle for this connection
| bundle |
Definition at line 55 of file TCPConnection.cpp.
| void dtn::net::TCPConvergenceLayer::TCPConnection::rejectTransmission | ( | ) | [protected] |
Definition at line 70 of file TCPConnection.cpp.
References dtn::streams::StreamConnection::reject().
Referenced by run().

| void dtn::net::TCPConvergenceLayer::TCPConnection::run | ( | ) | [protected, virtual] |
Abstract interface for thread context run method.
Implements ibrcommon::Thread.
Definition at line 207 of file TCPConnection.cpp.
References dtn::streams::StreamContactHeader::_localeid, dtn::streams::StreamConnection::handshake(), IBRCOMMON_LOGGER, IBRCOMMON_LOGGER_DEBUG, dtn::net::BundleReceivedEvent::raise(), rejectTransmission(), dtn::streams::StreamConnection::shutdown(), ibrcommon::Exception::what(), and ibrcommon::Thread::yield().

| void dtn::net::TCPConvergenceLayer::TCPConnection::shutdown | ( | ) |
shutdown the whole tcp connection
Definition at line 171 of file TCPConnection.cpp.
References IBRCOMMON_LOGGER_DEBUG, dtn::streams::StreamConnection::shutdown(), ibrcommon::DetachedThread::stop(), and ibrcommon::Exception::what().

| TCPConvergenceLayer::TCPConnection& operator<< | ( | TCPConvergenceLayer::TCPConnection & | conn, | |
| const dtn::data::Bundle & | bundle | |||
| ) | [friend] |
Definition at line 274 of file TCPConnection.cpp.
| TCPConvergenceLayer::TCPConnection& operator>> | ( | TCPConvergenceLayer::TCPConnection & | conn, | |
| dtn::data::Bundle & | bundle | |||
| ) | [friend] |
Definition at line 263 of file TCPConnection.cpp.
1.7.1