|
IBR-DTNSuite
0.12
|
#include <P2PDialupExtension.h>


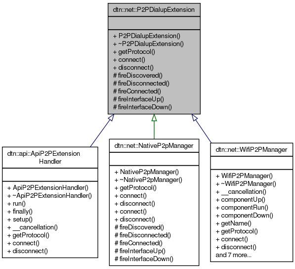
Public Member Functions | |
| P2PDialupExtension () | |
| virtual | ~P2PDialupExtension ()=0 |
| virtual dtn::core::Node::Protocol | getProtocol () const =0 |
| virtual void | connect (const dtn::core::Node::URI &uri)=0 |
| virtual void | disconnect (const dtn::core::Node::URI &uri)=0 |
Protected Member Functions | |
| void | fireDiscovered (const dtn::data::EID &eid, const dtn::core::Node::URI &uri) const |
| void | fireDisconnected (const dtn::data::EID &eid, const dtn::core::Node::URI &uri) const |
| void | fireConnected (const dtn::data::EID &eid, const dtn::core::Node::URI &uri) const |
| void | fireInterfaceUp (const ibrcommon::vinterface &iface) const |
| void | fireInterfaceDown (const ibrcommon::vinterface &iface) const |
Definition at line 19 of file P2PDialupExtension.h.
| dtn::net::P2PDialupExtension::P2PDialupExtension | ( | ) |
Definition at line 18 of file P2PDialupExtension.cpp.
References dtn::net::ConnectionManager::add(), dtn::core::BundleCore::getConnectionManager(), and dtn::core::BundleCore::getInstance().

|
pure virtual |
Definition at line 23 of file P2PDialupExtension.cpp.
References dtn::core::BundleCore::getConnectionManager(), dtn::core::BundleCore::getInstance(), and dtn::net::ConnectionManager::remove().

|
pure virtual |
Try to initiate a connection to a remote peer
Implemented in dtn::net::WifiP2PManager, dtn::net::NativeP2pManager, and dtn::api::ApiP2PExtensionHandler.
|
pure virtual |
Close an open connection to a peer
Implemented in dtn::net::WifiP2PManager, dtn::net::NativeP2pManager, and dtn::api::ApiP2PExtensionHandler.
|
protected |
Definition at line 44 of file P2PDialupExtension.cpp.
References dtn::net::ConnectionManager::add(), dtn::core::Node::add(), dtn::core::BundleCore::getConnectionManager(), and dtn::core::BundleCore::getInstance().
Referenced by dtn::net::NativeP2pManager::fireConnected().

|
protected |
Definition at line 36 of file P2PDialupExtension.cpp.
References dtn::core::Node::add(), dtn::core::BundleCore::getConnectionManager(), dtn::core::BundleCore::getInstance(), and dtn::net::ConnectionManager::remove().
Referenced by dtn::net::NativeP2pManager::fireDisconnected().

|
protected |
Definition at line 28 of file P2PDialupExtension.cpp.
References dtn::net::ConnectionManager::add(), dtn::core::Node::add(), dtn::core::BundleCore::getConnectionManager(), and dtn::core::BundleCore::getInstance().
Referenced by dtn::net::NativeP2pManager::fireDiscovered(), and dtn::net::WifiP2PManager::peerFound().

|
protected |
Definition at line 57 of file P2PDialupExtension.cpp.
References dtn::net::P2PDialupEvent::INTERFACE_DOWN, and dtn::net::P2PDialupEvent::raise().
Referenced by dtn::net::WifiP2PManager::connectionLost(), and dtn::net::NativeP2pManager::fireInterfaceDown().

|
protected |
Definition at line 52 of file P2PDialupExtension.cpp.
References dtn::net::P2PDialupEvent::INTERFACE_UP, and dtn::net::P2PDialupEvent::raise().
Referenced by dtn::net::WifiP2PManager::connectionEstablished(), and dtn::net::NativeP2pManager::fireInterfaceUp().

|
pure virtual |
Provides the extension tag used in the node URIs. E.g. p2p:wifi or p2p:bt
Implemented in dtn::net::WifiP2PManager, dtn::net::NativeP2pManager, and dtn::api::ApiP2PExtensionHandler.