|
IBR-DTNSuite
0.12
|
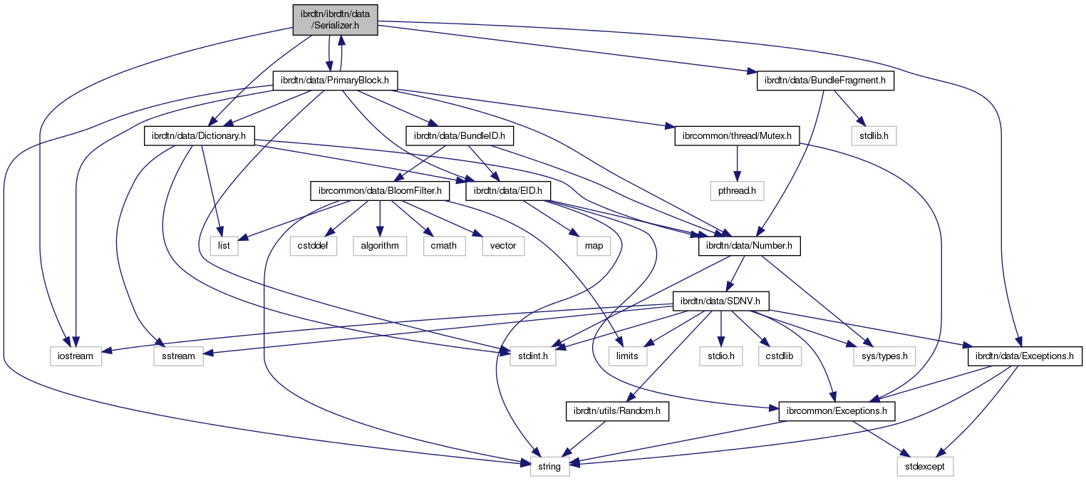
#include <iostream>#include "ibrdtn/data/Dictionary.h"#include "ibrdtn/data/PrimaryBlock.h"#include "ibrdtn/data/Exceptions.h"#include "ibrdtn/data/BundleFragment.h"

Go to the source code of this file.
Classes | |
| class | dtn::data::Serializer |
| class | dtn::data::Deserializer |
| class | dtn::data::Validator |
| class | dtn::data::Validator::RejectedException |
| class | dtn::data::AcceptValidator |
| class | dtn::data::DefaultSerializer |
| class | dtn::data::DefaultDeserializer |
| class | dtn::data::SeparateSerializer |
| class | dtn::data::SeparateDeserializer |
Namespaces | |
| dtn | |
| dtn::data | |
Constant Groups | |
| dtn | |
| dtn::data | |