|
IBR-DTNSuite 0.6
|
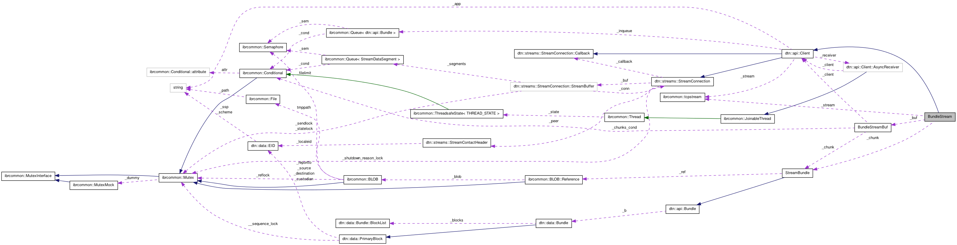
#include <BundleStream.h>


Public Member Functions | |
| BundleStream (ibrcommon::tcpstream &stream, size_t chunk_size, const std::string &app="stream") | |
| virtual | ~BundleStream () |
| BundleStreamBuf & | rdbuf () |
| dtn::api::Bundle & | base () |
Protected Member Functions | |
| virtual void | received (const dtn::api::Bundle &b) |
Definition at line 126 of file BundleStream.h.
| BundleStream::BundleStream | ( | ibrcommon::tcpstream & | stream, |
| size_t | chunk_size, | ||
| const std::string & | app = "stream" |
||
| ) |
Definition at line 296 of file dtnstream.cpp.
| BundleStream::~BundleStream | ( | ) | [virtual] |
Definition at line 300 of file dtnstream.cpp.
| dtn::api::Bundle & BundleStream::base | ( | ) |
Definition at line 307 of file dtnstream.cpp.
Referenced by main().
| BundleStreamBuf & BundleStream::rdbuf | ( | ) |
Definition at line 302 of file dtnstream.cpp.
Referenced by main().
| void BundleStream::received | ( | const dtn::api::Bundle & | b | ) | [protected, virtual] |
This method is called on the receipt of a new bundle. If you like to use asynchronous API mode you should overload this method to receive bundles.
| b | The received bundle. |
Reimplemented from dtn::api::Client.
Definition at line 312 of file dtnstream.cpp.
References BundleStreamBuf::received().
