#include <BaseRouter.h>
Inherits dtn::core::EventReceiver, and dtn::daemon::IntegratedComponent.

Classes | |
| class | Endpoint |
| class | Extension |
| class | NoNeighbourFoundException |
| class | NoRouteFoundException |
| class | RoutingException |
| class | ThreadedExtension |
| class | VirtualEndpoint |
Public Member Functions | |
| BaseRouter (dtn::core::BundleStorage &storage) | |
| ~BaseRouter () | |
| void | addExtension (BaseRouter::Extension *extension) |
| void | raiseEvent (const dtn::core::Event *evt) |
| dtn::data::Bundle | getBundle (const dtn::data::BundleID &id) |
| dtn::core::BundleStorage & | getStorage () |
| bool | isKnown (const dtn::data::BundleID &id) |
| void | setKnown (const dtn::data::MetaBundle &meta) |
| const SummaryVector | getSummaryVector () |
| virtual const std::string | getName () const |
| NeighborDatabase & | getNeighborDB () |
Protected Member Functions | |
| virtual void | componentUp () |
| virtual void | componentDown () |
Definition at line 29 of file BaseRouter.h.
| dtn::routing::BaseRouter::BaseRouter | ( | dtn::core::BundleStorage & | storage | ) |
implementation of the BaseRouter class
Definition at line 111 of file BaseRouter.cpp.
| dtn::routing::BaseRouter::~BaseRouter | ( | ) |
Definition at line 118 of file BaseRouter.cpp.
| void dtn::routing::BaseRouter::addExtension | ( | BaseRouter::Extension * | extension | ) |
Add a routing extension to the routing core.
| extension |
Definition at line 126 of file BaseRouter.cpp.
Referenced by main().
| void dtn::routing::BaseRouter::componentDown | ( | ) | [protected, virtual] |
Implements dtn::daemon::IntegratedComponent.
Definition at line 159 of file BaseRouter.cpp.
References dtn::core::BundleGeneratedEvent::className, dtn::core::TimeEvent::className, dtn::core::BundleExpiredEvent::className, dtn::core::NodeEvent::className, dtn::routing::RequeueBundleEvent::className, dtn::routing::QueueBundleEvent::className, dtn::net::BundleReceivedEvent::className, dtn::net::TransferCompletedEvent::className, dtn::net::TransferAbortedEvent::className, IBRCOMMON_LOGGER, ibrcommon::JoinableThread::stop(), dtn::core::EventReceiver::unbindEvent(), and ibrcommon::Exception::what().

| void dtn::routing::BaseRouter::componentUp | ( | ) | [protected, virtual] |
Implements dtn::daemon::IntegratedComponent.
Definition at line 131 of file BaseRouter.cpp.
References dtn::core::EventReceiver::bindEvent(), dtn::core::BundleGeneratedEvent::className, dtn::core::TimeEvent::className, dtn::core::BundleExpiredEvent::className, dtn::core::NodeEvent::className, dtn::routing::RequeueBundleEvent::className, dtn::routing::QueueBundleEvent::className, dtn::net::BundleReceivedEvent::className, dtn::net::TransferCompletedEvent::className, dtn::net::TransferAbortedEvent::className, IBRCOMMON_LOGGER, ibrcommon::JoinableThread::start(), and ibrcommon::Exception::what().

| dtn::data::Bundle dtn::routing::BaseRouter::getBundle | ( | const dtn::data::BundleID & | id | ) |
Get a bundle out of the storage.
| id | The ID of the bundle. |
Definition at line 363 of file BaseRouter.cpp.
References dtn::core::BundleStorage::get().

| const std::string dtn::routing::BaseRouter::getName | ( | ) | const [virtual] |
Implements dtn::daemon::Component.
Definition at line 392 of file BaseRouter.cpp.
| NeighborDatabase & dtn::routing::BaseRouter::getNeighborDB | ( | ) |
Definition at line 397 of file BaseRouter.cpp.
Referenced by dtn::routing::BaseRouter::Extension::transferTo().
| dtn::core::BundleStorage & dtn::routing::BaseRouter::getStorage | ( | ) |
Definition at line 368 of file BaseRouter.cpp.
| const SummaryVector dtn::routing::BaseRouter::getSummaryVector | ( | ) |
Definition at line 386 of file BaseRouter.cpp.
References dtn::routing::BundleSummary::getSummaryVector().

| bool dtn::routing::BaseRouter::isKnown | ( | const dtn::data::BundleID & | id | ) |
This method returns true, if the given BundleID is known.
| id |
Definition at line 380 of file BaseRouter.cpp.
References dtn::routing::BundleSummary::contains().
Referenced by raiseEvent().

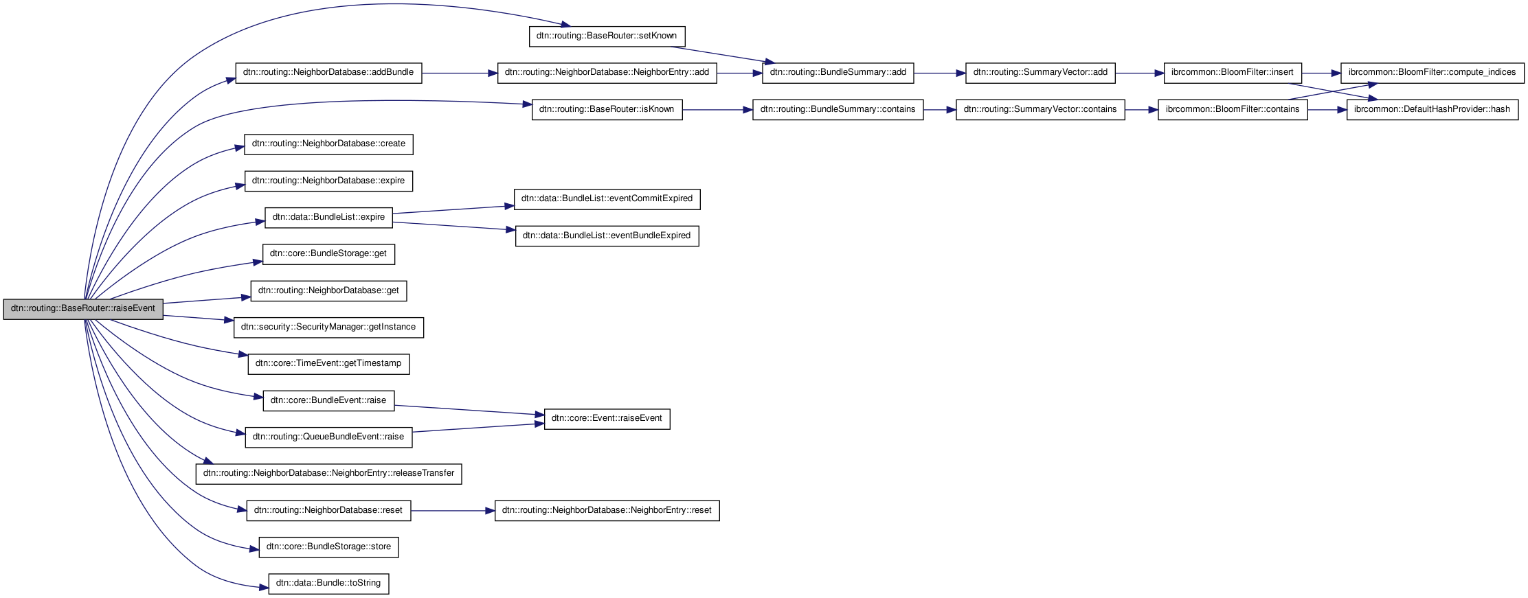
| void dtn::routing::BaseRouter::raiseEvent | ( | const dtn::core::Event * | evt | ) |
method to receive new events from the EventSwitch
Definition at line 193 of file BaseRouter.cpp.
References dtn::data::PrimaryBlock::_destination, dtn::routing::NeighborDatabase::addBundle(), dtn::core::BundleGeneratedEvent::bundle, dtn::net::BundleReceivedEvent::bundle, dtn::core::BUNDLE_RECEIVED, dtn::routing::NeighborDatabase::create(), dtn::routing::NeighborDatabase::expire(), dtn::data::BundleList::expire(), dtn::net::BundleReceivedEvent::fromlocal, dtn::core::BundleStorage::get(), dtn::routing::NeighborDatabase::get(), dtn::security::SecurityManager::getInstance(), dtn::core::TimeEvent::getTimestamp(), IBRCOMMON_LOGGER, isKnown(), dtn::core::BundleCore::local, dtn::net::BundleReceivedEvent::peer, dtn::core::BundleEvent::raise(), dtn::routing::QueueBundleEvent::raise(), dtn::net::TransferAbortedEvent::REASON_REFUSED, dtn::routing::NeighborDatabase::NeighborEntry::releaseTransfer(), dtn::routing::NeighborDatabase::reset(), setKnown(), dtn::core::BundleStorage::store(), and dtn::data::Bundle::toString().

| void dtn::routing::BaseRouter::setKnown | ( | const dtn::data::MetaBundle & | meta | ) |
This method add a BundleID to the set of known bundles
| id |
Definition at line 373 of file BaseRouter.cpp.
References dtn::routing::BundleSummary::add().
Referenced by raiseEvent().

1.7.1