IBR-DTNSuite  0.12
vinterface.h File Reference
#include "ibrcommon/net/vaddress.h"
#include <list>
#include <string>
#include <stdint.h>
Include dependency graph for vinterface.h:
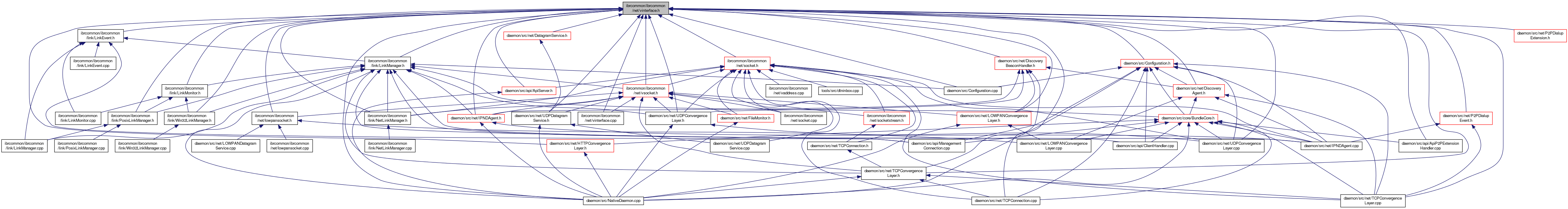
This graph shows which files directly or indirectly include this file:

Go to the source code of this file.

Classes

class  ibrcommon::vinterface
 
class  ibrcommon::vinterface::interface_not_set
 

Namespaces

 ibrcommon
 

Constant Groups

 ibrcommon