|
IBR-DTNSuite
0.12
|
#include "config.h"#include <ibrdtn/api/Client.h>#include <ibrcommon/net/socket.h>#include <ibrcommon/thread/Mutex.h>#include <ibrcommon/thread/MutexLock.h>#include <ibrcommon/thread/SignalHandler.h>#include <ibrdtn/data/PayloadBlock.h>#include <ibrcommon/data/BLOB.h>#include <ibrcommon/data/File.h>#include <ibrcommon/appstreambuf.h>#include "io/TarUtils.h"#include "io/ObservedFile.h"#include "io/FatImageReader.h"#include <stdlib.h>#include <iostream>#include <map>#include <vector>#include <sys/types.h>#include <unistd.h>#include <regex.h>#include <getopt.h>
Go to the source code of this file.
Typedefs | |
| typedef std::list < io::ObservedFile > | filelist |
| typedef std::set < io::ObservedFile > | fileset |
| typedef std::set< io::FileHash > | hashlist |
| typedef struct config | config_t |
Functions | |
| void | print_help () |
| void | read_configuration (int argc, char **argv, config_t &conf) |
| void | sighandler_func (int signal) |
| int | main (int argc, char **argv) |
Variables | |
| bool | _running = true |
| ibrcommon::Conditional | _wait_cond |
| bool | _wait_abort = false |
| struct option | long_options [] |
| typedef struct config config_t |
Definition at line 87 of file dtnoutbox.cpp.
| typedef std::list<io::ObservedFile> filelist |
Definition at line 50 of file dtnoutbox.cpp.
| typedef std::set<io::ObservedFile> fileset |
Definition at line 51 of file dtnoutbox.cpp.
| typedef std::set<io::FileHash> hashlist |
Definition at line 52 of file dtnoutbox.cpp.
| int main | ( | int | argc, |
| char ** | argv | ||
| ) |
Definition at line 251 of file dtnoutbox.cpp.
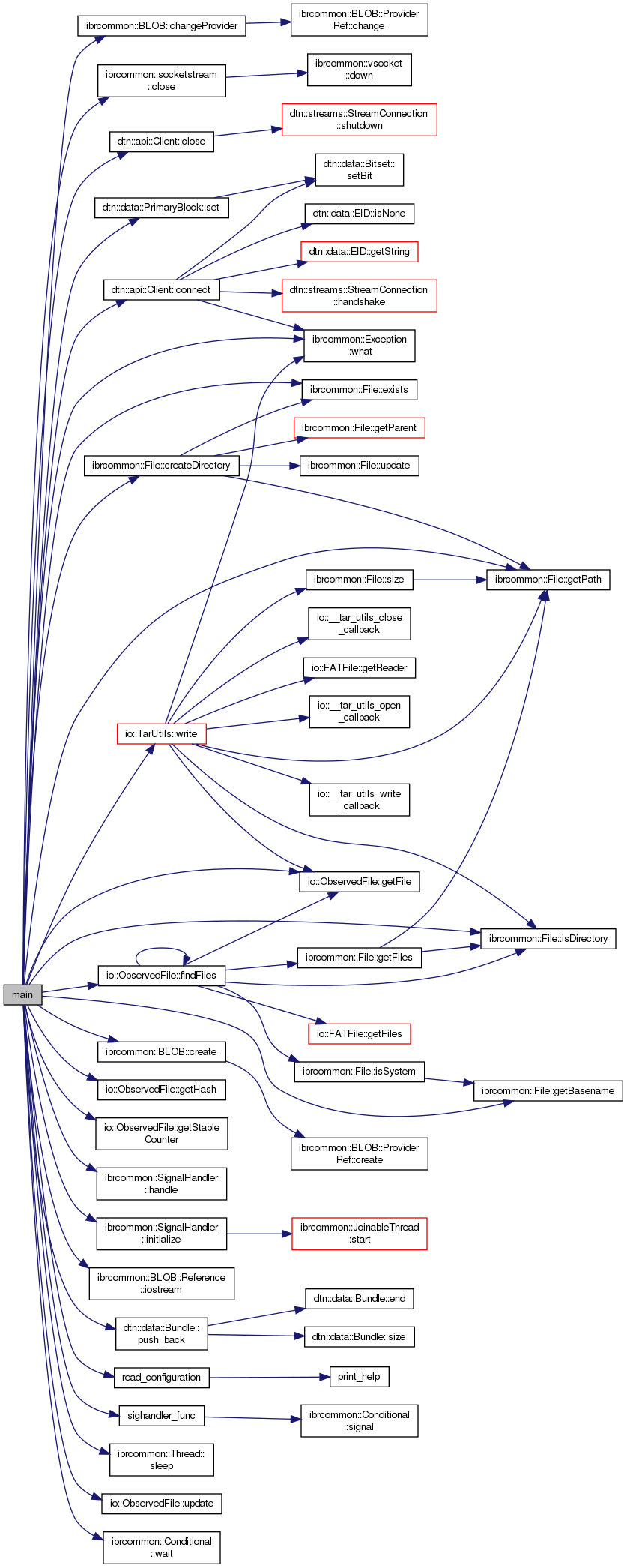
References _running, _wait_abort, blob_path, ibrcommon::BLOB::changeProvider(), ibrcommon::socketstream::close(), dtn::api::Client::close(), dtn::api::Client::connect(), ibrcommon::BLOB::create(), ibrcommon::File::createDirectory(), dtn::data::PrimaryBlock::destination, dtn::data::PrimaryBlock::DESTINATION_IS_SINGLETON, ibrcommon::File::exists(), io::ObservedFile::findFiles(), ibrcommon::File::getBasename(), io::ObservedFile::getFile(), io::ObservedFile::getHash(), ibrcommon::File::getPath(), io::ObservedFile::getStableCounter(), ibrcommon::SignalHandler::handle(), ibrcommon::SignalHandler::initialize(), ibrcommon::BLOB::Reference::iostream(), ibrcommon::File::isDirectory(), dtn::api::Client::MODE_SENDONLY, dtn::data::Bundle::push_back(), read_configuration(), dtn::data::PrimaryBlock::set(), sighandler_func(), ibrcommon::Thread::sleep(), io::ObservedFile::update(), ibrcommon::Conditional::wait(), ibrcommon::Exception::what(), and io::TarUtils::write().

| void print_help | ( | ) |
Definition at line 102 of file dtnoutbox.cpp.
References _running.
| void read_configuration | ( | int | argc, |
| char ** | argv, | ||
| config_t & | conf | ||
| ) |
Definition at line 136 of file dtnoutbox.cpp.
References long_options, and print_help().

| void sighandler_func | ( | int | signal) |
Definition at line 220 of file dtnoutbox.cpp.
References _running, _wait_abort, and ibrcommon::Conditional::signal().
Referenced by main().

| bool _running = true |
Definition at line 55 of file dtnoutbox.cpp.
| bool _wait_abort = false |
Definition at line 59 of file dtnoutbox.cpp.
Referenced by main(), and sighandler_func().
| ibrcommon::Conditional _wait_cond |
Definition at line 58 of file dtnoutbox.cpp.
| struct option long_options[] |
Definition at line 89 of file dtnoutbox.cpp.