|
IBR-DTNSuite
0.12
|
#include <StaticRoutingExtension.h>


Public Member Functions | |
| StaticRoutingExtension () | |
| virtual | ~StaticRoutingExtension () |
| virtual void | eventDataChanged (const dtn::data::EID &peer) throw () |
| virtual void | eventBundleQueued (const dtn::data::EID &peer, const dtn::data::MetaBundle &meta) throw () |
| void | raiseEvent (const dtn::core::Event *evt) throw () |
| void | componentUp () throw () |
| void | componentDown () throw () |
Public Member Functions inherited from dtn::routing::RoutingExtension | |
| RoutingExtension () | |
| virtual | ~RoutingExtension ()=0 |
| virtual void | eventTransferCompleted (const dtn::data::EID &peer, const dtn::data::MetaBundle &meta) throw () |
| virtual void | requestHandshake (const dtn::data::EID &, NodeHandshake &) const |
| virtual void | responseHandshake (const dtn::data::EID &, const NodeHandshake &, NodeHandshake &) |
| virtual void | processHandshake (const dtn::data::EID &, NodeHandshake &) |
| void | transferTo (const dtn::data::EID &destination, const dtn::data::MetaBundle &meta) |
Public Member Functions inherited from ibrcommon::JoinableThread | |
| virtual | ~JoinableThread ()=0 |
| void | join (void) throw (ThreadException) |
| bool | isRunning (void) |
| void | start (int priority=0) throw (ThreadException) |
| void | stop () throw () |
Public Member Functions inherited from dtn::core::EventReceiver | |
| virtual | ~EventReceiver ()=0 |
Protected Member Functions | |
| void | run () throw () |
| void | __cancellation () throw () |
Protected Member Functions inherited from dtn::routing::RoutingExtension | |
| BaseRouter & | operator* () |
Protected Member Functions inherited from ibrcommon::JoinableThread | |
| JoinableThread (size_t size=DEFAULT_STACKSIZE) | |
Protected Member Functions inherited from ibrcommon::Thread | |
| virtual | ~Thread ()=0 |
| void | reset () throw (ThreadException) |
| virtual void | setup (void) throw () |
| virtual void | finally (void) throw () |
| bool | isFinalized () throw () |
| bool | operator== (const ibrcommon::Thread &other) |
| Thread (size_t stack=DEFAULT_STACKSIZE) | |
| int | kill (int sig) |
| void | cancel () throw () |
Additional Inherited Members | |
Public Types inherited from dtn::routing::RoutingExtension | |
| enum | CALLBACK_ACTION { ROUTE_CALLBACK_FORWARDED = 0, ROUTE_CALLBACK_ABORTED = 1, ROUTE_CALLBACK_REJECTED = 2, ROUTE_CALLBACK_DELETED = 3 } |
Static Protected Member Functions inherited from ibrcommon::Thread | |
| static size_t | getNumberOfProcessors () |
| static void | yield (void) |
| static void | sleep (time_t timeout) |
| static void | concurrency (int level) |
| static bool | equal (pthread_t thread1, pthread_t thread2) |
| static void * | __execute__ (void *obj) throw () |
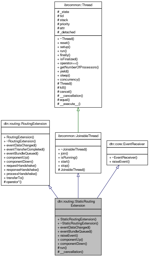
Definition at line 36 of file StaticRoutingExtension.h.
| dtn::routing::StaticRoutingExtension::StaticRoutingExtension | ( | ) |
Definition at line 53 of file StaticRoutingExtension.cpp.
|
virtual |
Definition at line 58 of file StaticRoutingExtension.cpp.
References ibrcommon::JoinableThread::join().

|
protectedvirtual | |||||||||||||
Implements ibrcommon::Thread.
Definition at line 71 of file StaticRoutingExtension.cpp.
|
virtual | |||||||||||||
Implements dtn::routing::RoutingExtension.
Definition at line 425 of file StaticRoutingExtension.cpp.
References ibrcommon::LogLevel::error, IBRCOMMON_LOGGER_ENDL, IBRCOMMON_LOGGER_TAG, ibrcommon::JoinableThread::join(), dtn::core::EventDispatcher< E >::remove(), ibrcommon::JoinableThread::stop(), and ibrcommon::Exception::what().

|
virtual | |||||||||||||
Implements dtn::routing::RoutingExtension.
Definition at line 408 of file StaticRoutingExtension.cpp.
References dtn::core::EventDispatcher< E >::add(), ibrcommon::LogLevel::error, IBRCOMMON_LOGGER_ENDL, IBRCOMMON_LOGGER_TAG, ibrcommon::JoinableThread::start(), and ibrcommon::Exception::what().

|
virtual | ||||||||||||||||||||
This method is called every time a bundle was queued
Reimplemented from dtn::routing::RoutingExtension.
Definition at line 343 of file StaticRoutingExtension.cpp.
|
virtual | ||||||||||||||
This method is called every time something has changed. The module should search again for bundles to transfer to the given peer.
Reimplemented from dtn::routing::RoutingExtension.
Definition at line 338 of file StaticRoutingExtension.cpp.
|
virtual | ||||||||||||||
Implements dtn::core::EventReceiver.
Definition at line 348 of file StaticRoutingExtension.cpp.
References dtn::routing::StaticRouteChangeEvent::destination, dtn::utils::Clock::getMonotonicTimestamp(), dtn::routing::StaticRouteChangeEvent::nexthop, dtn::routing::StaticRouteChangeEvent::pattern, dtn::routing::StaticRouteChangeEvent::ROUTE_ADD, dtn::routing::StaticRouteChangeEvent::ROUTE_CLEAR, dtn::routing::StaticRouteChangeEvent::ROUTE_DEL, dtn::routing::StaticRouteChangeEvent::timeout, and dtn::routing::StaticRouteChangeEvent::type.

|
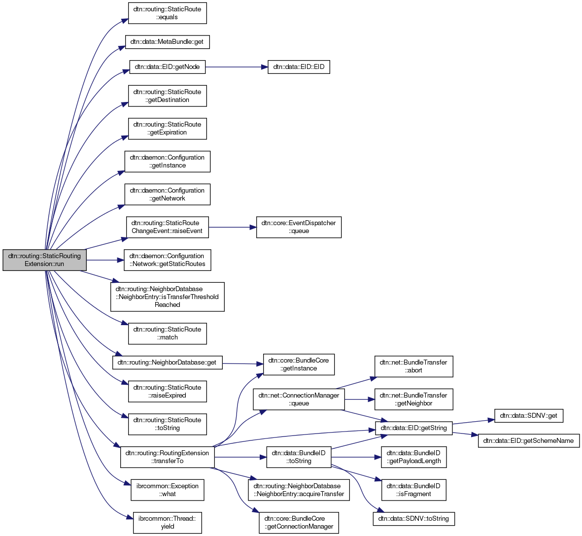
protectedvirtual | |||||||||||||
Abstract interface for thread context run method.
Implements ibrcommon::Thread.
Definition at line 76 of file StaticRoutingExtension.cpp.
References dtn::data::MetaBundle::destination, dtn::data::PrimaryBlock::DESTINATION_IS_SINGLETON, dtn::routing::StaticRoute::equals(), dtn::data::MetaBundle::get(), dtn::routing::NeighborDatabase::get(), dtn::routing::StaticRoute::getDestination(), dtn::routing::StaticRoute::getExpiration(), dtn::daemon::Configuration::getInstance(), dtn::daemon::Configuration::getNetwork(), dtn::data::EID::getNode(), dtn::daemon::Configuration::Network::getStaticRoutes(), dtn::data::MetaBundle::hopcount, IBRCOMMON_LOGGER_DEBUG_TAG, IBRCOMMON_LOGGER_ENDL, dtn::routing::NeighborDatabase::NeighborEntry::isTransferThresholdReached(), dtn::core::BundleCore::local, dtn::routing::StaticRoute::match(), dtn::routing::StaticRouteChangeEvent::raiseEvent(), dtn::routing::StaticRoute::raiseExpired(), dtn::routing::StaticRouteChangeEvent::ROUTE_ADD, dtn::routing::StaticRoute::toString(), dtn::routing::RoutingExtension::transferTo(), ibrcommon::Exception::what(), and ibrcommon::Thread::yield().
