Main Page
Namespaces
Classes
Files
File List
File Members
Classes
|
Namespaces
ibrdtn/ibrdtn/data/EID.h File Reference
#include <string>
#include "
ibrcommon/Exceptions.h
"
Include dependency graph for EID.h:
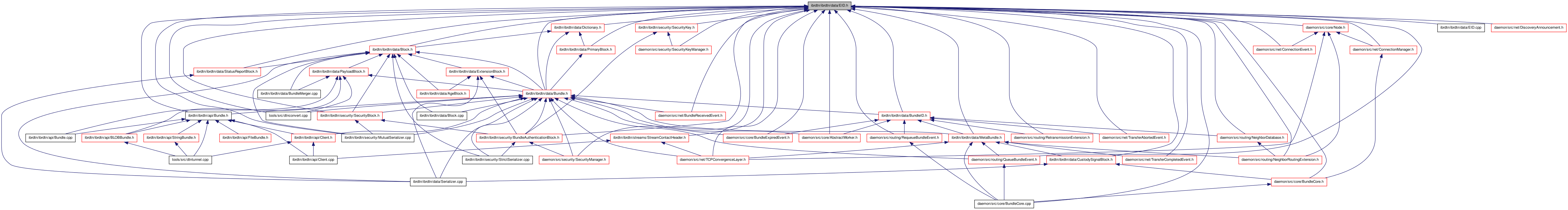
This graph shows which files directly or indirectly include this file:
Go to the source code of this file.
Classes
class
dtn::data::EID
Namespaces
namespace
dtn
namespace
dtn::data
Generated on Thu Mar 10 2011 15:44:08 for IBR-DTNSuite by
1.7.1